找回密码
 我要注册
搜索
查看: 21654|回复: 4
打印 上一主题 下一主题

【19招新-志愿者培训】理论+实践学员召集 7月20-21日(第三轮)[深圳市]

[复制链接]

参加活动: 2

组织活动: 536

跳转到指定楼层
楼主
发表于 2019-7-13 14:13:26 | 只看该作者 |只看大图 回帖奖励 |倒序浏览 |阅读模式
活动类型:
培训训练
开始时间:
2019-7-20 09:00 至 2019-7-21 18:00 商定
活动地点:
深圳市平乐骨伤科医院
性别:
不限
已报名人数:
86
剩余名额:
0 人
报名截止:
2019-7-17 21:00
结束还有

活动评分

4.33

 

6(投票)

  •     5分 83.0%
  •     4分 0.0%
  •     3分 0.0%
  •     2分 0.0%
  •     1分 17.0%
  • 活动查看
  • 已通过
  • 暂未通过
本帖最后由 培训部 于 2019-8-2 20:20 编辑

     “深圳公益救援队2019志愿者基础培训 ”第三轮将于2019年7月20日开课。志愿者基础培训预排五轮(课程相同滚动开课,请2019年的志愿者根据自己的时间报名参加完成其中一轮培训(含一天理论课程和一天实践课程)即可,不得重复报名, 请您报名前仔细阅读本帖。7月6日开始,均要求先理论后实践。
未参加招新说明会未提交纸质申请表的请带上纸质申请表,志愿者部部长11012卓晓玲Amy周六会来现场收。

【活动名称】2019 SRVF志愿者基础培训学员召集 7月20-21日(第三轮)

【地点与时间】
室内理论课:7月20日(9:00-18:00) 请学员9点前完成签到。
上课地点;深圳市平乐骨伤科医院三号楼7楼会议室
交通方式:地铁一号线大剧院站或九号线红岭南

户外实践课:7月21日(9:00-18:00)  请学员9点前完成签到
集合地点:梅林山公园侨香入口                    
交通方式:公交站侨香村(北环大道)或地铁2号线侨香     
参加人员】2019年SRVF志愿者(已有临时培训 编号)

【报名格式】培训编号/姓名(例:T0001/ 张三 ,如无特殊申请,默认为参加同一轮两天的课程,截止报名后统一安排实践课程分组。请严格按照此报名格式要求报名,否则不予通过)
(出处: 深圳市公益救援志愿者联合会)

【报名截止时间】2019年7月17日21:00   **每天集中时间通过报名,当天报名在夜间24点前确认通过。**
报名后扫码进群,进群第一时间更改昵称 群内勿闲聊 编号姓名联系方式 如T1100张三1300000000
【交通方式】自行前往 (建议公共交通方式绿色出行)

【着装要求】
室内理论课:正常着装即可(因有实操课程请勿穿着裙子,高跟鞋,低胸衣物)。
野外实践课:快干衣裤、登山鞋严禁穿皮鞋、高跟鞋、裙子、拖鞋、吊带等,不合规穿着当场劝退)。

【注意事项】
1、 所有参加培训的志愿者需自行购买保险;
2、 在活动前一天请勿饮酒,有良好的睡眠;
3、 注意环保;
4、 参加培训切勿迟到、早退,迟到或早退30分钟不予签到,因此请提前一天了解清楚准确地点并准时到达;
5、 请大家保管好自己的考评卡,并做好防潮措施(考评卡会在各位第一次参加理论培训的时候发给大家);
6、 到达集合地点找当值的教务签到,在完成当日的相关培训课程学习后找当值教务签字确认;
7、 严禁弄虚作假!不得代他人签到!一经发现,即取消参加资格,并全队通告!
8、 实践课请大家自带绳结前往学习基础绳结(直径6mm 或8mm ,长度1.5米,也可以其他较粗的绳子代替)
9、 计划从7月6日开始进行2019志愿者基础培训,计划开展5期,第一期上限人数为80人,后面每期上限人数80人。请各位合理安排时间。
10、 欢迎加入SRVF深圳公益救援队3群(QQ群),群号:570857537,Q群工作时间禁言,白天工作时间只发通知不聊天,晚上有负责培训统筹的队友在群内答疑供大家咨询。请在发言提问前仔细看帖。

【统筹部门】技术培训部(TTD)
【统筹协调】统筹协调:杨晓辉(老班长)                 教练组组长:范丽娟(抱抱)

========================================
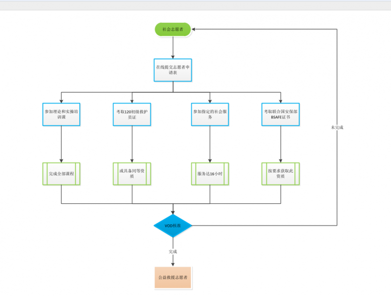
SRVF公益救援志愿者资质考察流程图
愿者编号的考核标准

完成公益救援志愿者培训考核,获取志愿者编号。(6月到8月底)
1,志愿者基础理论和实践培训(2天)
2,志愿服务工作,梅林驿站巡山(2天),
3,提交有效初级救护员证书(或者初级救护员以上证书)( joinsrvf@126.com )
4,获取国际安全证书
经过考核方可获得当年救援志愿者编号,即成为公益救援队志愿者。

========================================

具体到流程时间规划如下(以实际发贴为准):

公益救援志愿者培训为期2-3个月:一般为7月-8月
公布公益救援志愿者编号时间:每年9月初
公益志愿者内招募正式队员:获取救援志愿者编号后(约10月开始考核)

=========================================

获取救援志愿者编号参加活动日期细化:

完成公益救援志愿者培训考核,获取当年救援志愿者的编号。(6月到9月)
1,志愿者基础理论和实践培训(2天)官网活动中心发帖,报名参加
2,志愿服务工作,梅林驿站巡山(2天)官网活动中心发帖,报名参加
3,提交有效初级救护员证书(或者初级救护员以上证书)(截止邮件日期为8月28日)
4,获取国际安全证书BSAFE
========================================
关于的初级救护员证书如何获取两种方式:
1,关注相关的学习机构,自行参加学习,获取证书。
2,根据志愿者的需求,我们发帖举办初级救护员培训,获取证书。
     我们的课程在9月份前开班报名参加,和120急救中心的导师协商,待场地和日期定好后官网发帖    并公布在各公告栏。
3,另外,医护从业人员和已经拥有初级救援证书,市红会急救证,AHA和国际野外医疗证书的志愿者(证书到有效期到次年3月),可直接提交有效证书到指定邮箱地址【初级救护员证】   

有效期证书收集 截止到8月28日 邮箱地址:joinsrvf@126.com

关于BSAFE证书:(网址为 https://training.dss.un.org
是所有联合国专家及雇员亦或兼职专家都需要完成的一个网上安保培训,它由联合国安保部(UNDSS)负责开发运行。培训结束考试合格可以获得一张BSAFE证书。

有效期证书收集 截止到8月28日 邮箱地址: joinsrvf@126.com


========================================
SRVF2019志愿者基础培训课程表
SRVF2019志愿者基础培训轮次安排


请大家先了解深圳公益救援队(深圳市公益救援志愿者联合会)SRVF
深圳市公益救援志愿者联合会简介
http://www.srvf.cn/forum.php?mod ... =451&extra=page%3D1
深圳市公益救援志愿者联合会(SRVF)
公益救援志愿者、救援队员资质及晋级、降级管理细则(2017更新版)
http://www.srvf.cn/forum.php?mod ... =460&extra=page%3D1
深圳公益救援队招新流程 Q&A(更新2019年)

http://www.srvf.cn/forum.php?mod ... tra=&_dsign=bb93969
SRVF2019志愿者基础培训签到表
31组 教务:18312原晓乐,17307张雪
序号志愿者编号姓名理论课程 7 月20 日野外实践   
7月21日签到
备注
上午签到下午签到
1T0007蔡钦勇
2T0020巢淑娴
3T0048陈梁
4T0055陈日贵
5T0085陈媛
6T0092褚建星
7T0110丁海洋
8T0112丁文生
9T0129冯德铨
10T0136冯羽涵
11T0161勾雨东
12T0193贺伟
13T0216胡燕飞
14T0217胡永来
15T0223黄海朋
16T0235黄仟瑜
17T0251黄细虎
18T0253黄晓真
19T0267霍达凯
20T0268霍雪霞
21T0076陈亚芳
SRVF2019志愿者基础培训签到表
32组 教务:18312原晓乐,17307张雪
序号志愿者编号姓名理论课程 7 月20 日野外实践   
7月21日签到
备注
上午签到下午签到
1T0287蒋志林
2T0300陈飞编号修改为T0030
3T0322李福智
4T0323李富玲
5T0338李俊鹏
6T0347李亮辰
7T0350李敏
8T0363李宪珍
9T0367李雪梅
10T0368李燕容
11T0379李志武
12T0383练海祥
13T0416林金梅
14T0423林如珊
15T0430林艺伟
16T0434令狐昌标
17T0451刘剑威
18T0461刘敏玲
19T0463刘秣宏
20T0491刘友金
21T0474刘伟琳
SRVF2019志愿者基础培训签到表
33组 教务:18312原晓乐,17307张雪
序号志愿者编号姓名理论课程 7 月20 日野外实践   
7月21日签到
备注
上午签到下午签到
1T0504龙政洪
2T0543麦彬
3T0551闵之伟
4T0560牛新颖
5T0578彭育聪
6T0593全舒萍
7T0651唐炳乐
8T0653唐红霞
9T0660陶洪旷课
10T0662陶炜
11T0668童志高
12T0675汪志强
13T0682王贵宝
14T0694王金
15T0702王祺
16T0706王锐
17T0708王世钊
18T0709王爽
19T0774翔鹰
20T0777向玉
21T0786肖友刚
SRVF2019志愿者基础培训签到表
34组 教务:18312原晓乐,17307张雪
序号志愿者编号姓名理论课程 7 月20 日野外实践   
7月21日签到
备注
上午签到下午签到
1T0810徐美玲
2T0815徐甜
3T0826许益锋
4T0843杨洪杰
5T0848杨锦坤
6T0855杨廷军
7T0885叶腾盛
8T0895应杰
9T0896应蒙蒙
10T0911袁如军
11T0940张大鹏
12T0957张俊敏
13T0962张丽文
14T0983张晓芬
15T1001张哲
16T1003张志强
17T1013赵世刚
18T1017赵志刚
19T1029郑旭东
20T1040钟啸灵
21T1048周丽
22T1054周小雨

SRVF2019志愿者基础培训7月20日理论课考勤


SRVF2019志愿者基础培训7月21日实践课考勤




已通过 (85 人)

  • 刘友金

  • 陈亚芳

  • 创客星辰

  • 天地一沙鸥

  • 天夏夏

  • 黄海朋

  • 麦客

  • 胡永

  • 赵俊轶

  • 霍达凯

  • 阿宪

  • 大爻爻

  • 奥斯卡林

  • 小酒窝

  • 比克

  • 令狐昌标

  • 磨房红娘

  • 胖哥扬

  • 麦克斯

  • 面朝大海

  • 骑猪过海

  • 黎明破晓

  • 恬然

  • 李雪梅

  • 杨锦坤

  • 贺伟

  • 黄仟瑜

  • 全舒萍

  • 飞扬

  • 张哲

  • 安蓝

  • 丁三省

  • 刘剑威

  • 蒋志林

  • 小聪聪

  • 寻一

  • 八桂散人

  • 勾雨东

  • 衣者

  • 张俊敏

  • 好兄弟

  • 唐红霞

  • 杨洪杰

  • 倾听幸福

  • 蔡钦勇

  • 刘伟琳

  • 张晓芬

  • 许益锋

  • 张丽文

  • 牛新颖

  • 小龙

  • 钟啸灵

  • 应木四点

  • 飞歌

  • 平羌江畔

  • 李燕容

  • 盟主

  • 招财喵强强

  • 龙行天下

  • 幸福深圳

  • 萧帮主

  • 歪歪飞

  • 小黄鸭鸭

  • 尜鸭

  • 李小敏

  • 大鹏的天空

  • 半个天堂口

  • 陶炜

  • 汪志强

  • 三尺清风

  • 小小鸟在飞啊飞

  • 之儿

  • 御寒

  • 深圳王祺

  • 天赐之灵

  • 小雨

  • 童先生

  • 李俊鹏

  • 佛系少年

  • 娴子

  • 黄晓真

  • 李富玲

  • 小小乐

  • 刘秣宏

  • 周丽

暂未通过 (1 人)

  • 蕃茄

  • 焦点图显示:

    到期时间:
    重要提示:管理ID发布活动正式队员团体保险生效,非正式队员参加户外活动必须自行购买保险!
    用户名 用户组 留言 (审核后显示) 审核状态 申请时间
    刘友金   已通过 2019-7-16 22:14
    陈亚芳   已通过 2019-7-16 20:34
    创客星辰   已通过 2019-7-16 20:04
    天地一沙鸥   已通过 2019-7-16 20:02
    天夏夏   已通过 2019-7-16 19:57
    黄海朋  

    参加培训

    已通过 2019-7-15 23:20
    麦客   已通过 2019-7-15 20:14
    胡永   已通过 2019-7-15 20:09
    赵俊轶  

    请尽快通过 我好看看能不能请假 谢谢

    已通过 2019-7-15 18:54
    霍达凯   已通过 2019-7-15 17:12
    阿宪   已通过 2019-7-15 14:56
    大爻爻   已通过 2019-7-15 12:38
    奥斯卡林  

    T0430 林艺伟

    已通过 2019-7-15 12:14
    小酒窝   已通过 2019-7-15 11:42
    比克   已通过 2019-7-15 09:57
    令狐昌标   已通过 2019-7-15 09:35
    磨房红娘   已通过 2019-7-15 08:47
    胖哥扬   已通过 2019-7-15 08:45
    麦克斯  

    参加两天培训

    已通过 2019-7-15 02:27
    面朝大海   已通过 2019-7-14 21:04
    骑猪过海   已通过 2019-7-14 18:43
    黎明破晓   已通过 2019-7-14 18:21
    恬然   已通过 2019-7-14 17:22
    李雪梅   已通过 2019-7-14 13:12
    杨锦坤   已通过 2019-7-14 13:05
    贺伟   已通过 2019-7-14 12:16
    黄仟瑜   已通过 2019-7-14 11:41
    全舒萍   已通过 2019-7-14 11:17
    飞扬   已通过 2019-7-14 10:52
    张哲   已通过 2019-7-14 10:44
    安蓝   已通过 2019-7-14 10:09
    丁三省   已通过 2019-7-14 08:55
    刘剑威   已通过 2019-7-14 05:17
    蒋志林   已通过 2019-7-13 22:10
    小聪聪   已通过 2019-7-13 21:47
    寻一   已通过 2019-7-13 20:38
    八桂散人   已通过 2019-7-13 20:31
    勾雨东   已通过 2019-7-13 20:21
    衣者   已通过 2019-7-13 20:16
    张俊敏   已通过 2019-7-13 19:14
    好兄弟   已通过 2019-7-13 19:11
    唐红霞   已通过 2019-7-13 18:42
    杨洪杰   已通过 2019-7-13 18:35
    倾听幸福   已通过 2019-7-13 18:16
    蔡钦勇   已通过 2019-7-13 18:02
    刘伟琳  

    请通过,谢谢

    已通过 2019-7-13 17:55
    张晓芬   已通过 2019-7-13 17:36
    许益锋   已通过 2019-7-13 17:31
    张丽文   已通过 2019-7-13 16:55
    牛新颖   已通过 2019-7-13 16:22
    小龙   已通过 2019-7-13 16:15
    钟啸灵   已通过 2019-7-13 16:07
    应木四点   已通过 2019-7-13 16:06
    飞歌   已通过 2019-7-13 15:53
    平羌江畔   已通过 2019-7-13 15:49
    李燕容   已通过 2019-7-13 15:49
    盟主  

    T0896/应蒙蒙

    已通过 2019-7-13 15:48
    招财喵强强   已通过 2019-7-13 15:46
    龙行天下   已通过 2019-7-13 15:44
    幸福深圳   已通过 2019-7-13 15:37
    萧帮主   已通过 2019-7-13 15:36
    歪歪飞  

    两天都参加

    已通过 2019-7-13 15:36
    小黄鸭鸭   已通过 2019-7-13 15:35
    尜鸭   已通过 2019-7-13 15:31
    李小敏  

    T0350/李敏

    已通过 2019-7-13 15:31
    大鹏的天空   已通过 2019-7-13 15:25
    半个天堂口  

    T1017/赵志刚

    已通过 2019-7-13 15:24
    陶炜   已通过 2019-7-13 15:20
    汪志强   已通过 2019-7-13 15:17
    三尺清风   已通过 2019-7-13 15:17
    小小鸟在飞啊飞   已通过 2019-7-13 15:16
    之儿   已通过 2019-7-13 15:13
    御寒   已通过 2019-7-13 15:07
    深圳王祺   已通过 2019-7-13 14:58
    天赐之灵   已通过 2019-7-13 14:58
    小雨   已通过 2019-7-13 14:43
    童先生   已通过 2019-7-13 14:43
    李俊鹏   已通过 2019-7-13 14:38
    佛系少年   已通过 2019-7-13 14:38
    娴子  

    报名20-21培训

    已通过 2019-7-13 14:33
    黄晓真   已通过 2019-7-13 14:26
    李富玲  

    T0323/李富玲 报名

    已通过 2019-7-13 14:23
    小小乐  

    T0651--唐炳乐,报名20.21号培训

    已通过 2019-7-13 14:20
    刘秣宏  

    T0463/刘秣宏 报名

    已通过 2019-7-13 14:19
    周丽  

    T1048/周丽 报名

    已通过 2019-7-13 14:16
    蕃茄  
    暂未通过
    2019-7-15 14:49

    微信图片_20190712214456.jpg (118.21 KB, 下载次数: 595)

    微信图片_20190712214456.jpg

    2019年招新临时编号20190708的的副本.pdf

    551.57 KB, 下载次数: 4862

    深圳市公益救援志愿者联合会 ---传播安全理念,志愿服务社会! www.srvf.cn
    回复

    使用道具 举报

    参加活动: 4

    组织活动: 0

    沙发
    发表于 2019-7-21 07:26:10 | 只看该作者
    T0709王爽,公司临时有事加班,不能参加7.21的户外实践课,请假望批准!
    深圳市公益救援志愿者联合会 ---传播安全理念,志愿服务社会! www.srvf.cn
    回复

    使用道具 举报

    参加活动: 4

    组织活动: 0

    板凳
    发表于 2019-7-21 17:27:54 | 只看该作者
    T0368李燕容,不好意思,因为脚伤了,只能休养一段时间,报了8月3,4号的,
    深圳市公益救援志愿者联合会 ---传播安全理念,志愿服务社会! www.srvf.cn
    回复

    使用道具 举报

    参加活动: 3

    组织活动: 0

    地板
    发表于 2019-7-23 22:29:42 | 只看该作者
    T0815徐甜,因单位临时需要比赛筛选活动,故无法准时签到!待确定下次参加培训时间。
    深圳市公益救援志愿者联合会 ---传播安全理念,志愿服务社会! www.srvf.cn
    回复

    使用道具 举报

    参加活动: 1

    组织活动: 0

    5#
    发表于 2019-7-25 10:14:40 | 只看该作者
    你好,我是19志愿者蔡钦勇(T0007),之前因自己的过失没有注意好日期,错把第三轮的培训当做是27-28号的,以致旷课,十分抱歉。希望参加第四轮培训,望批准。
    深圳市公益救援志愿者联合会 ---传播安全理念,志愿服务社会! www.srvf.cn
    回复

    使用道具 举报

    您需要登录后才可以回帖 登录 | 我要注册

    本版积分规则

    快速回复 返回顶部 返回列表